Skip to Content
Visit FloridaHealth.gov
Taylor County
Alachua County Baker County Bay County Bradford County Brevard County Broward County Calhoun County Charlotte County Citrus County Clay County Collier County Columbia County DeSoto County Dixie County Duval County Escambia County Flagler County Franklin County Gadsden County Gilchrist County Glades County Gulf County Hamilton County Hardee County Hendry County Hernando County Highlands County Hillsborough County Holmes County Indian River County Jackson County Jefferson County Lafayette County Lake County Lee County Leon County Levy County Liberty County Madison County Manatee County Marion County Martin County Miami-Dade County Monroe County Nassau County Okaloosa County Okeechobee County Orange County Osceola County Palm Beach County Pasco County Pinellas County Polk County Putnam County Santa Rosa County Sarasota County Seminole County St. Johns County St. Lucie County Sumter County Suwannee County Taylor County Union County Volusia County Wakulla County Walton County Washington County

  • About
  • Contact
  • Patient Portal
Florida Department of Health in Taylor County logo
Florida Department of Health in Taylor County
  • Programs & Services
  • Certificates
  • Locations
  • News
  • Events

Search the site

Advanced search tips
Advanced Search

Advanced search allows you to perform more precise searches using special operators:

Examples:
  • "health department" (Find exact phrase)
  • +health +services (Must contain both words)
  • health -dental (Contains health but not dental)
Popular searches:
Birth Certificates Renew a License Marriage License WIC
Filter by type:
Home / About Us / Organizational Chart

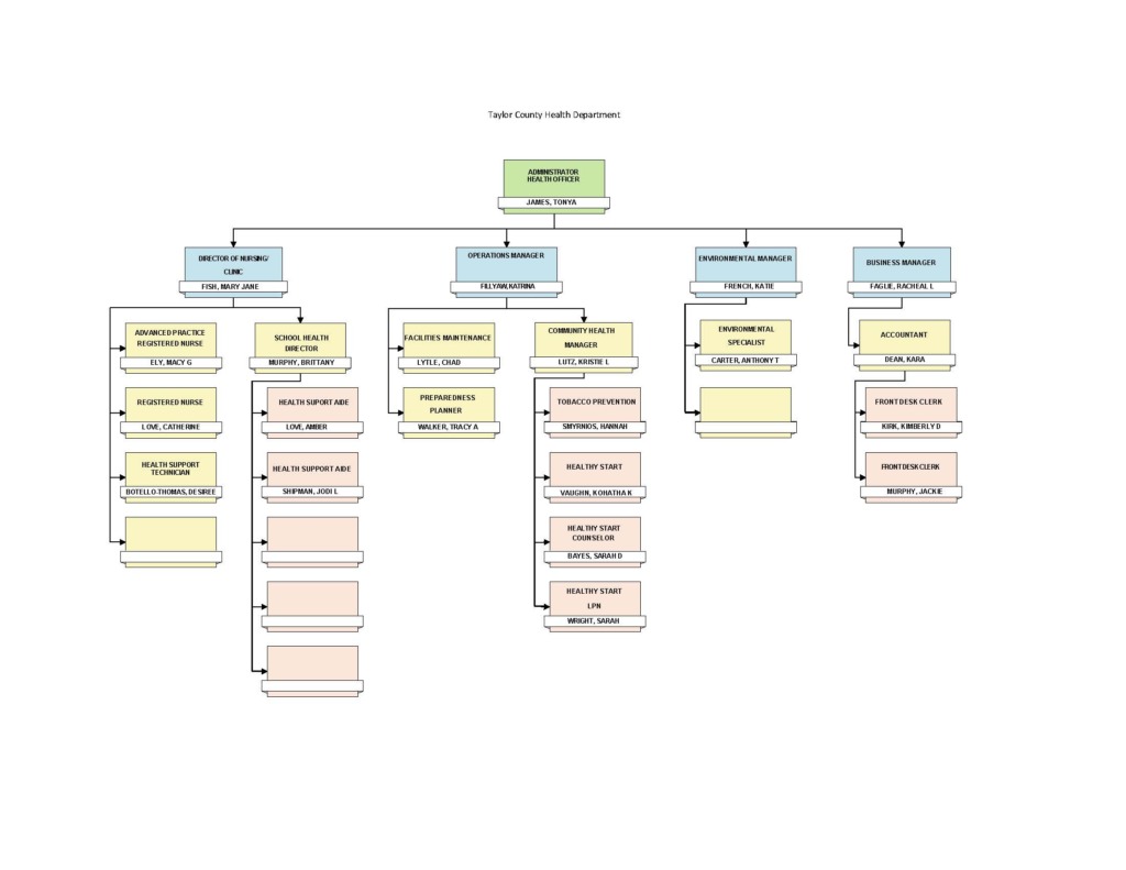
Organizational Chart

Organizational Chart
T FunctionalTOA19 1028
About Us
  • About Our Health Officer
  • Organizational Chart

Florida Department of Health in Taylor County

Phone: 850-584-5087
Fax: 850-584-8653 or 850-584-7335
Taylor.CHD@FLHealth.gov

Mailing Address
1215 North Peacock Ave.
Perry, FL 32347

Florida Department of Health logo
Led by the State Surgeon General, the mission of the Florida Department of Health is to protect, promote, and improve the health of all people in Florida through integrated state, county, and community efforts.
  • About Florida Health
    • About Us
    • Leadership
    • Boards, Councils, and Committees
    • Careers with Florida Health
    • Contact Us
  • Resources
    • Public Records Requests
    • Notice of Public Meeting, Hearing, or Workshop
    • Public Notices
    • Patient Rights and Safety
    • Notice of Privacy Practices

Legal & Site Information

  • Accessibility
  • Accreditation
  • Disclaimer
  • Electronic Communication
  • Privacy Policy
  • Site Map
  • Visit us on Facebook
  • Visit us on Instagram
  • Visit us on Twitter
  • Visit us on YouTube

© Copyright 2026. Florida Department of Health. All Rights Reserved.

Florida Department of Health in Taylor County logo